• 首页
  • 米兰(中国)
  • 新闻中心
  • 业务领域
  • 米兰官方网站
  • 党风廉政建设
  • 职工天地
  • 米兰(中国)
  • 集团简介

  • 组织架构

  • 发展历程

  • 企业愿景

  • 文化与责任

  • 企业薪酬

  • 环投要闻

  • 新闻速递

  • 环保时空

  • 三大赛道

  • 四大平台

  • 合作协同

  • 党建工作

  • 群团工作

  • 党史学习教育

  • 加强和改进民族工作

  • 学习资料

  • 清欠信访

    • 艺术文化

    • 文艺汇演

    • 员工风采

    • 联系方式

    • 人员招聘

    • 首页
    • 米兰(中国)
      • 集团简介
      • 组织架构
      • 发展历程
      • 企业愿景
      • 文化与责任
      • 企业薪酬
    • 新闻中心
      • 环投要闻
      • 新闻速递
      • 环保时空
    • 业务领域
      • 三大赛道
      • 四大平台
      • 合作协同
    • 米兰官方网站
      • 党建工作
      • 群团工作
      • 党史学习教育
      • 加强和改进民族工作
      • 学习资料
      • 清欠信访
    • 党风廉政建设
    • 职工天地
      • 艺术文化
      • 文艺汇演
      • 员工风采
    • 米兰(中国)
      • 联系方式
      • 人员招聘
    您的位置: 首页>清风环投>信息公开>组织机构
    您的位置: 首页>清风环投>信息公开>组织机构

    清风环投

    • 工作动态
    • 党纪法规
    • 信息公开
    • 检举举报
    • 内部通知
    • 警示教育
    • 基层党风廉政建设
    • 廉政文化
    • 学习教育

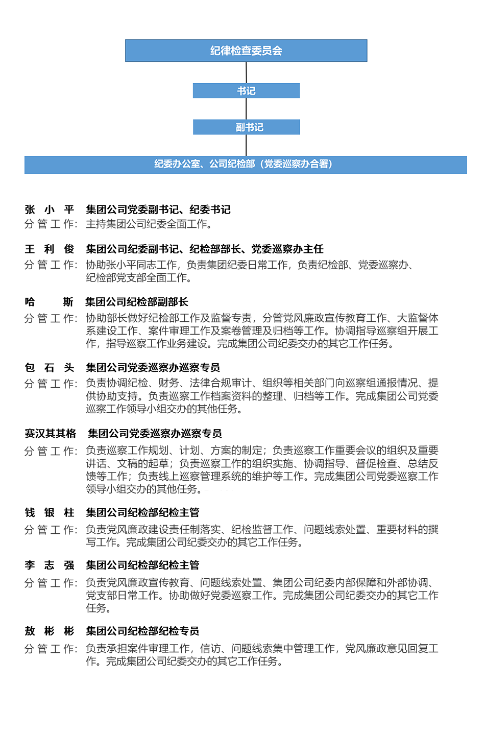
    组织机构

    组织机构

    友情链接
    政府机关 |
    • 国务院国资委
    • 生态环境部
    • 内蒙古自治区人民政府
    • 自治区环保厅
    • 自治区发改委
    • 自治区国资委
    • 自治区经信委
    • 自治区监察厅
    • 自治区财政厅
    • 自治区审计厅
    • 自治区外事办
    华润集团 |
    • 华润集团
    • 华润环保
    • 华润医药商业
    • 华润置地
    • 华润万家
    • 华润啤酒
    行业相关链接 |
    • 中华环保联合会
    • 中国环境文化促进会
    • 环境保护部南京环科所
    • 环境保护部对外合作中心
    • 中国环境监测总站
    新闻媒体
    • 中国环境报社
    • 中国环境科学出版社
    • 环保网
    • 人民网
    • 新华网
    • 中国日报中文网
    • 光明网
    • 环球网
    • 内蒙古新华网
    • 内蒙古新闻网
    • 正北方网

    ICP备案:蒙ICP备18003771号-1

    版权所有:内蒙古环保投资集团有限公司

    地址:内蒙古呼和浩特市新城区海拉尔东街7-1号环投集团

    官方微博

    官方微信

    ICP备案:蒙ICP备18003771号-1

    版权所有:内蒙古环保投资集团有限公司

    地址:内蒙古呼和浩特市新城区海拉尔东街7-1号环投集团

    官方微博

    官方微信

    同花顺_同花顺(中国) | QYGTY.COM奇异果 | QIYIGUO.com | 同花顺网_同花顺(中国) | 同花顺体育登录 | 同花顺网页版 | 同花顺买球 | AK·电子(中国)官方网站 | 同花顺官网 |